Home
Product
Service
About Us
Contact Us
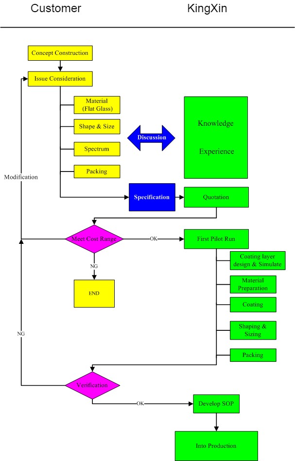
Service
Consideration
Substrate
Spectrum
Shape & dimension
Packing
Service Flow